首頁 -> 通說

通說:打擊潛逃者 香港再出手

分享到:
2025-08-04 21:41 | 稿件來源:通說

【字號:

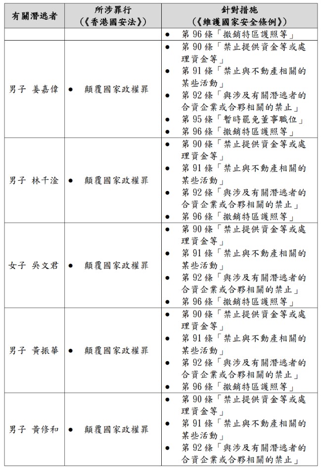
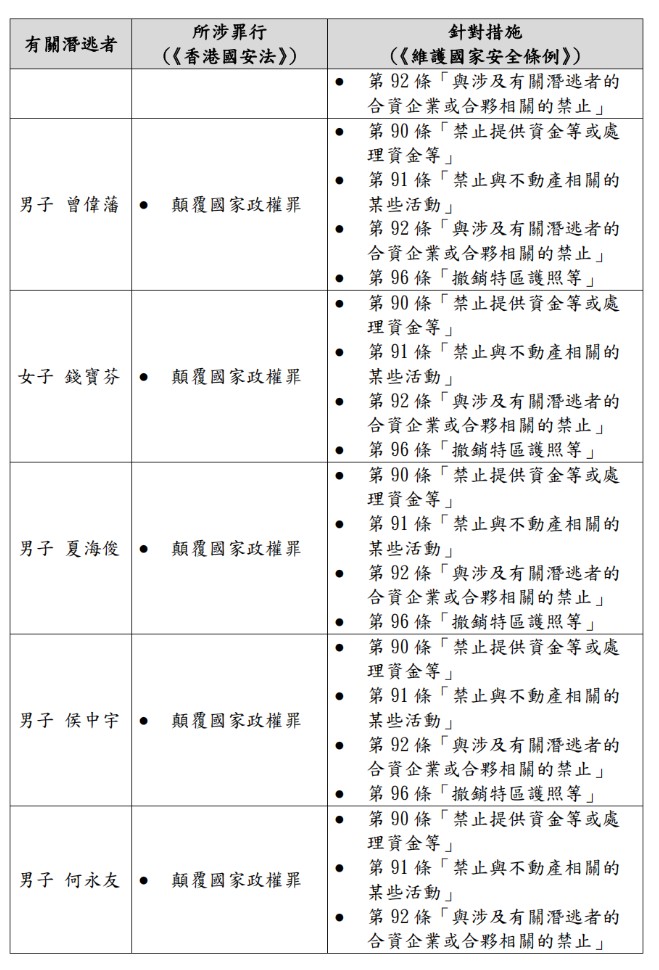
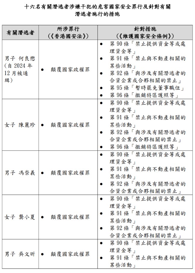
8月4日,香港特區政府保安局局長行使《維護國家安全條例》所賦予的權力,藉在憲報刊登公告,指明16名因涉嫌在境外從事危害國家安全罪行的潛逃者,並對其施加多項嚴厲措施。

這一行動展現了特區政府對危害國家安全行為的零容忍態度,旨在堅決打擊潛藏海外的違法分子,維護香港及國家的穩定與安全。

香港中通社圖片

16名潛逃者名單曝光

這16名被指明的潛逃者包括:何良懋、陳麗珍、馮崇義、龔小夏、吳文昕、曾偉藩、錢寶芬、夏海俊、侯中宇、何永友、薑嘉偉、林千淦、吳文君、黃振華、黃修、張信燕。

 


據特區政府表示,這些人在香港境外持續從事危害國家安全的行為和活動,嚴重威脅國家安全。與此同時,警方早前於7月25日已公佈懸紅通緝這16人,以及另外3名潛逃者袁弓夷、霍嘉志及蔡明達,共計19人。

這19名潛逃者涉嫌在境外籌組、成立或參與一個名為“香港議會”的顛覆組織,違反香港國安法。香港法院已應警方申請,對上述19人發出拘捕令。

此前,保安局局長於2024年6月及12月已分別針對袁弓夷、霍嘉志及蔡明達刊憲指明其為潛逃者,並實施相應措施。此次新增的16人名單,進一步擴大了打擊範圍。

多項措施全面封堵潛逃者活動

為有效遏制潛逃者的違法行為,保安局局長對此次指明的16名潛逃者實施以下三項主要措施:

1.禁止提供資金或處理資金

任何人不得直接或間接向這些潛逃者提供資金、財務資產或經濟資源,包括通過網上平台或專頁進行捐贈。此外,處理潛逃者擁有或控制的資金或資產同樣被禁止。

2. 禁止與不動產相關的活動

包括不得將不動產租賃或提供給潛逃者,或向其租入不動產。

3.禁止與潛逃者成立合資企業或合夥

任何人不得與潛逃者建立合資企業、合夥關係,或對此類關係進行投資。

此外,針對大部分潛逃者,特區政府還將撤銷其特區護照,進一步限制其國際活動能力。對於個別潛逃者,當局更施加暫時罷免董事職位的措施,以切斷其在商業領域的影響力。

潛逃者藏匿多國,特區政府強硬回應

特區政府發言人指出,這些無法無天的通緝犯潛藏英國、美國、加拿大、德國、澳大利亞、泰國、中國台灣等地,並在當地繼續公然從事危害國家安全的勾當,並透過抹黑詆毀意圖煽動對中央和香港特區的憎恨,因此有需要採取是次措施強烈打擊。

為進一步瓦解這些潛逃者的組織活動,保安局局長已要求警方整理相關證據,考慮依據《維護國家安全條例》第60條,禁止“香港議會”及“香港民主建國聯盟”在香港運作。這一舉措顯示出特區政府對顛覆組織的全面清算決心。

警方嚴正執法,違者最高可判7年

香港警方提醒市民,除非獲得保安局局長的特許授權,任何向潛逃者提供資金、租賃不動產或與其建立商業關係的行為均屬違法,一經定罪,最高可被判處7年監禁。警方會對相關犯罪行為嚴正執法,呼籲社會大眾不要以身試法。

此舉不僅彰顯了特區政府對危害國家安全行為的強硬態度,也向社會傳遞了一個明確信號:無論潛逃者身處何地,香港法律的威嚴不容挑戰。警方將繼續追蹤潛逃者的行蹤,確保其無法繼續危害香港及國家的安全。

此次行動是香港特區政府在《維護國家安全條例》實施以來,針對境外潛逃者的又一次重大執法行動。通過指明潛逃者並施加多項限制措施,特區政府不僅切斷了潛逃者的經濟和活動空間,還向國際社會展示了香港維護國家安全的堅定決心。(完)


【編輯:黎金良】

視頻

更 多
【你不知道的香港】香港鬧市中的這座百年古堡竟然是這個用途?!
66歲長者看完即心動!走進香港首個“長者友善”認證樓宇
終可“回家”!香港宏福苑居民分批上樓執拾 有人拿回畫作
50分26秒,超越人類紀錄!第二屆人形機器人半馬的冠軍秘訣是什麼?
潮汕非遺走進香港 10歲英歌舞隊員:想把中國文化帶向世界
2026香港金像獎:梁家輝五封影帝 廖子妤首奪影后
南非隊首奪香港國際七人欖球賽2026冠軍 港隊成功衛冕銀劍賽