運輸署在全港加設34個諮詢站協助車主申請“易通行”服務分享到:
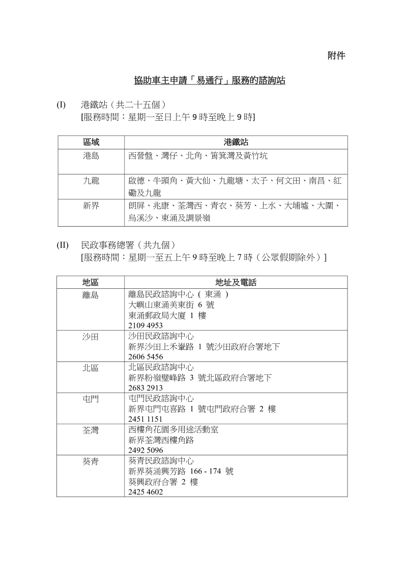
香港新聞網2月21日電 運輸署由星期五(2月24日)起,在全港設立34個諮詢站,協助車主申請“易通行”服務,包括申請車輛貼、開立“易通行”戶口、連結車輛至戶口及設定繳費方式。 25個諮詢站將設於港鐵站,服務時間為每日上午9時至晚上9時;另外9個位於新界的諮詢站則設於民政事務總署,服務時間為星期一至五上午9時至晚上7時(公眾假期除外),諮詢站的詳情見下圖:
車主只需: 提供香港身份證號碼; 提供車牌號碼; 提供他們在運輸署登記的電子聯絡方式(電郵地址或香港流動電話號碼)。運輸署由2月17至24日去信全港約80萬名車主,通知他們現時在運輸署登記的電子聯絡方式。車主可帶備該信件到諮詢站;以及 選定繳費方式(註)。 工作人員會協助他們透過“易通行”網站或流動應用程式一次過完成申請車輛貼、開立“易通行”戶口、連結車輛至戶口及設定繳費方式。如有需要,工作人員亦會協助車主更新他們現時在運輸署登記的電子聯絡方式。 此外,除現時由隧道費服務商提供的3個客戶服務中心外,在上環林士街及荃灣政府多層停車場增設的兩個的士專屬服務站亦已投入服務,進一步方便的士業界辦理車輛貼和司機卡。運輸署呼籲使用專屬服務站的的士車主和司機先行到“易通行”網站hketoll.gov.hk或流動應用程式預約,以避免等候。 青沙管制區(尖山隧道、沙田嶺隧道和大圍隧道)由5月7日上午5時起實施“易通行”。截至2月20日,當局已發出超過48萬個車輛貼。 註:車主可選擇以下繳費方式:(1)信用卡;(2)銀行轉帳;或(3)指定儲值戶口(可選擇多種支付方法增值,包括信用卡、AlipayHK支付寶香港、快易通戶口、轉數快、八達通、PayMe、VGoPAY及WeChat Pay HK微信支付香港)。 【編輯:黃璇】
相關新聞 |
視頻更 多
【你不知道的香港】香港鬧市中的這座百年古堡竟然是這個用途?!
66歲長者看完即心動!走進香港首個“長者友善”認證樓宇
終可“回家”!香港宏福苑居民分批上樓執拾 有人拿回畫作
50分26秒,超越人類紀錄!第二屆人形機器人半馬的冠軍秘訣是什麼?
潮汕非遺走進香港 10歲英歌舞隊員:想把中國文化帶向世界
2026香港金像獎:梁家輝五封影帝 廖子妤首奪影后
南非隊首奪香港國際七人欖球賽2026冠軍 港隊成功衛冕銀劍賽
來論更 多評論更 多
論壇更 多閱讀排行 |











