首頁 -> 財經 ->財經
盤前緊急公告:中金、銀河澄清市場傳聞分享到:
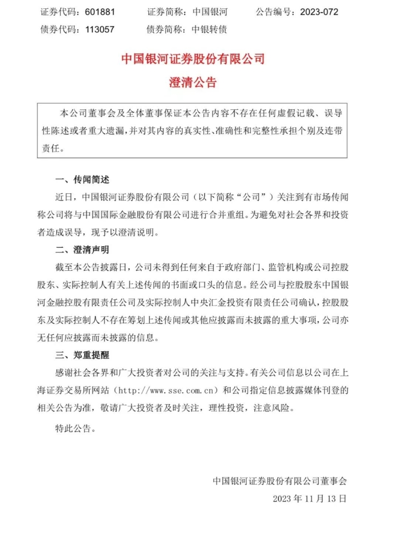
香港新聞網11月13日電 中國銀河證券於11月13日早間發佈公告稱,近日,中國銀河證券股份有限公司關注到有市場傳聞稱公司將與中國國際金融股份有限公司進行合併重組。為避免對社會各界和投資者造成誤導,現予以澄清說明。 澄清聲明如下:截至本公告披露日,公司未得到任何來自於政府部門、監管機構或公司控股股東、實際控制人有關上述傳聞的書面或口頭的信息。經公司與控股股東中國銀河金融控股有限責任公司及實際控制人中央匯金投資有限責任公司確認,控股股東及實際控制人不存在籌劃上述傳聞或其他應披露而未披露的重大事項,公司亦無任何應披露而未披露的信息。
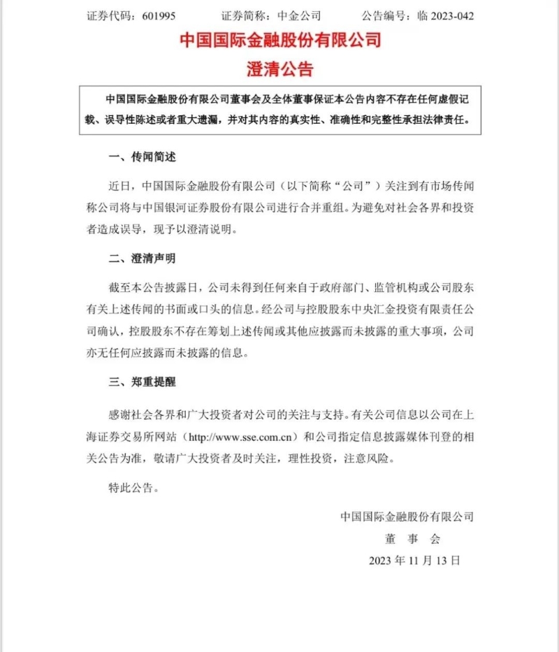
同時,中金公司於11月13日早間發佈公告稱,近日,中國國際金融股份有限公司關注到有市場傳聞稱公司將與中國銀河證券股份有限公司進行合併重組。為避免對社會各界和投資者造成誤導,現予以澄清說明。
截至本公告披露日,公司未得到任何來自於政府部門、監管機構或公司股東有關上述傳聞的書面或口頭的信息。經公司與控股股東中央匯金投資有限責任公司確認,控股股東不存在籌劃上述傳聞或其他應披露而未披露的重大事項,公司亦無任何應披露而未披露的信息。 10月30日晚間,中國銀河證券披露2023年第三季度報告。2023年前三季度,公司實現營業收入254.83億元,同比減少6.58%;歸屬於上市公司股東的淨利潤66.03億元,同比增長2.53%。 (完) 【編輯:錢林霞】
|
視頻更 多
【你不知道的香港】香港鬧市中的這座百年古堡竟然是這個用途?!
66歲長者看完即心動!走進香港首個“長者友善”認證樓宇
終可“回家”!香港宏福苑居民分批上樓執拾 有人拿回畫作
50分26秒,超越人類紀錄!第二屆人形機器人半馬的冠軍秘訣是什麼?
潮汕非遺走進香港 10歲英歌舞隊員:想把中國文化帶向世界
2026香港金像獎:梁家輝五封影帝 廖子妤首奪影后
南非隊首奪香港國際七人欖球賽2026冠軍 港隊成功衛冕銀劍賽
來論更 多評論更 多
論壇更 多閱讀排行 |











