港燈撥款逾5,500萬加強“智惜用電服務” 助基層低碳轉型 推動碳中和分享到:
香港新聞網11月27日電 為持續支援弱勢社群、推廣低碳生活,協助香港邁向碳中和,港燈明年將撥款超過5,500萬元,向有需要人士派發現金券,資助社福機構和非政府學校安裝太陽能光伏系統等,增加本地零碳電力。 港燈客戶服務總經理蔡偉民表示,香港經濟仍面對眾多挑戰,基層市民生活壓力沉重。港燈將加強“智惜用電服務”旗下多項支援措施,希望協助有需要家庭減輕生活開支之餘,亦鼓勵他們節約用電,實踐低碳轉型,為2050年前香港達至碳中和的目標,一起努力。
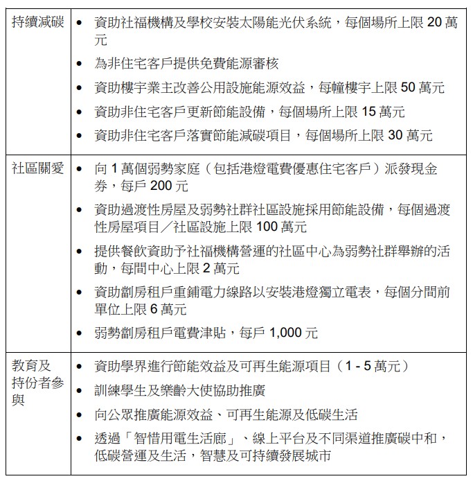
智惜用電服務2024年詳情。 港燈將於2024年推出“現金券計劃”,對象為參與港燈電費優惠計劃及有經濟困難的客戶,預料將有1萬個家庭受惠。每戶將獲發一套總值200元的現金券,以購買日常用品。 公司亦繼續為合資格的非住宅客戶提供免費能源審核,並提供每個場所最多30萬元,資助他們採用節能低碳電力設備,提升能源效益,減少碳排放及改善室內空氣質素。而每個過渡性房屋項目及協助弱勢社群的社區設施,將可獲最多100萬元資助。 另外,位處港島及南丫島的社福機構,將繼續獲得餐飲資助。每間中心舉辦對象為基層或弱勢社群的活動時,可利用資助購買餐飲,上限2萬元。港燈亦會 與社福機構合作,繼續向合資格劏房租戶提供一次性1,000元電費津貼,預計可惠及共1,200戶,亦會提供每間劏房上限15,000元或每個分間前單位6萬元,資助他們或其業主重鋪電力線路以安裝港燈獨立電表。 蔡偉民表示,為進一步減低碳排放,港燈一直從多方面著手推動可再生能源發電。由明年開始,將會為社福機構、非官立或非牟利學校,提供每個場所上限20萬元全額資助,興建太陽能光伏系統。相關機構更可參加上網電價計劃,收取上網電價。 (完) 【編輯:黃璇】
相關新聞 |
視頻更 多
【你不知道的香港】香港鬧市中的這座百年古堡竟然是這個用途?!
66歲長者看完即心動!走進香港首個“長者友善”認證樓宇
終可“回家”!香港宏福苑居民分批上樓執拾 有人拿回畫作
50分26秒,超越人類紀錄!第二屆人形機器人半馬的冠軍秘訣是什麼?
潮汕非遺走進香港 10歲英歌舞隊員:想把中國文化帶向世界
2026香港金像獎:梁家輝五封影帝 廖子妤首奪影后
南非隊首奪香港國際七人欖球賽2026冠軍 港隊成功衛冕銀劍賽
來論更 多評論更 多
論壇更 多閱讀排行 |










