首頁 -> 港澳 ->時政
香港將所有依托咪酯類似物列為毒品分享到:
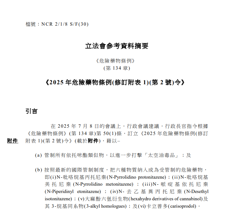
香港新聞網7月16日電 香港特區政府保安局發言人16日表示,政府於7月18日在憲報刊登《2025年危險藥物條例(修訂附表1)(第2號)令》(《危險藥物條例修訂令》)後,所有依托咪酯類似物及其他六種物質將被列為法律規定的毒品。 《危險藥物條例修訂令》以先訂立後審議的程序提交立法會省覽,將所有依托咪酯類似物,及N-吡咯烷基丙托尼秦、N-吡咯烷基美托尼秦、N-哌啶基依托尼秦、N-去乙基異丙托尼秦、大麻酚六氫衍生物及其3-烷基同系物,包括六氫大麻酚(簡稱HHC)及卡立普多,共六種物質,納入《危險藥物條例》(第134章)附表1的管制。
相關六種物質是按照最新的國際管制制度被納入受管制,與“太空油毒品”無關。 發言人表示,非法使用依托咪酯及其類似物會成癮,嚴重損害健康。最近的科學分析顯示某些依托咪酯類似物有可能會被濫用。政府決心保障公眾安全,因此採取預防措施,加強對所有依托咪酯類似物的管制。 由7月18日起,所有依托咪酯類似物,包括但不限於異丙帕酯、美托咪酯和丙帕酯,都將成為毒品。在《危險藥物條例》的嚴格管制下,販運及製造這些物質,最高刑罰為終身監禁及罰款500萬港元。在違反條例的情況下管有及服用這些毒品,最高刑罰為判監禁7年及罰款100萬港元。 發言人表示,立法和執法之外,政府亦制定了針對太空油毒品的預防教育和宣傳策略。政府將繼續與社區合作,採取針對性和創新的策略,打擊毒品相關的危害。有關修訂旨在防止販運和濫用這些危險藥物,有助鞏固香港抗毒的防線。(完) 【編輯:譚暢】
相關新聞 |
視頻更 多
【你不知道的香港】香港鬧市中的這座百年古堡竟然是這個用途?!
66歲長者看完即心動!走進香港首個“長者友善”認證樓宇
終可“回家”!香港宏福苑居民分批上樓執拾 有人拿回畫作
50分26秒,超越人類紀錄!第二屆人形機器人半馬的冠軍秘訣是什麼?
潮汕非遺走進香港 10歲英歌舞隊員:想把中國文化帶向世界
2026香港金像獎:梁家輝五封影帝 廖子妤首奪影后
南非隊首奪香港國際七人欖球賽2026冠軍 港隊成功衛冕銀劍賽
來論更 多評論更 多
論壇更 多閱讀排行 |










