香港貿易單一窗口第二階段服務提早全面推出分享到:
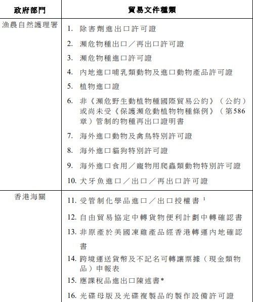
香港新聞網12月30日電 香港特區政府30日宣布,貿易單一窗口第二階段服務已提早全面推出,共涵蓋28類貿易文件,進一步便利業界。 政府發言人表示,“貿易單一窗口提供一站式電子平台,供業界提交“企業對政府”貿易文件作報關及貨物清關之用。貿易單一窗口第二階段服務自今年五月起分批推出,運作暢順,而最後一批貿易文件的服務已於今日順利推出,較原定計劃為早,標誌着貿易單一窗口發展邁向另一重要里程碑。 連同第一階段涵蓋的14類貿易文件,貿易單一窗口服務現已涵蓋合共42類貿易文件。
來源:香港政府新聞處。 除了大幅擴大涵蓋範圍外,第二階段服務亦強化系統功能,以創造更佳的用戶體驗,包括優化帳戶管理功能、全面支援“智方便”平台、與相關政府部門資訊系統無縫對接、提供通知信息服務及增設遞交大批文件功能等。自今年五月以來,單一窗口電子平台已發出了超過20000張第二階段服務所涵蓋的牌照/許可證。 發言人說,政府將繼續提供支援及加強宣傳,鼓勵業界登入貿易單一窗口網站登記成為用戶,享受貿易單一窗口的無縫電子服務,從而節省時間和成本。貿易單一窗口的實施將會全面更新及完善相關政府部門和業界之間提交貿易文件的工作流程,提升香港的貨物清關效率,鞏固香港作為國際貿易中心和物流樞紐的地位。 貿易單一窗口分三個階段實施,首兩個階段涵蓋的貿易文件主要是特定受管制貨品所需的進出口牌照/許可證,業界以自願形式參與。第三階段是最後階段,將涉及由廣泛持份者提交的大量文件,涵蓋進出口報關單、在不同運輸模式下所需提交的預報貨物資料、貨物艙單及貨物報告,以及產地來源證與應課稅品許可證的申請,這些文件在2022年的總量達9300萬份。政府的目標是於二○二六年開始分批推出第三階段服務。(完) 【編輯:崔靜雯】
|
視頻更 多
【你不知道的香港】香港鬧市中的這座百年古堡竟然是這個用途?!
66歲長者看完即心動!走進香港首個“長者友善”認證樓宇
終可“回家”!香港宏福苑居民分批上樓執拾 有人拿回畫作
50分26秒,超越人類紀錄!第二屆人形機器人半馬的冠軍秘訣是什麼?
潮汕非遺走進香港 10歲英歌舞隊員:想把中國文化帶向世界
2026香港金像獎:梁家輝五封影帝 廖子妤首奪影后
南非隊首奪香港國際七人欖球賽2026冠軍 港隊成功衛冕銀劍賽
來論更 多評論更 多
論壇更 多 |












