首頁 -> 內地
中國將擴大汽車報廢更新補貼支持範圍分享到:
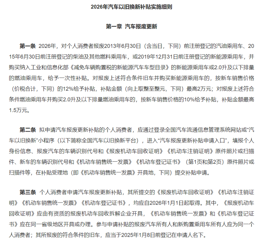
香港中通社12月31日電 中國商務部等部門於12月31日發布2026年汽車以舊換新補貼實施細則,明確了補貼車型的註冊登記時間範圍及補貼標準。報廢更新最高可獲2萬元人民幣補貼,符合條件的申請將在30個工作日內兌付。
圖源:中國商務部網站截圖 細則對不同燃料類型乘用車的報廢舊車註冊登記時間作出具體規定:汽油乘用車需在2013年6月30日之前註冊登記;柴油及其他燃料乘用車需在2015年6月30日之前註冊登記;新能源乘用車需在2019年12月31日之前註冊登記。相比2025年,政策支持範圍進一步擴大。 補貼標準方面,汽車以舊換新按照新車售價比例給予補貼。其中,報廢更新最高補貼額度為2萬元,置換更新最高補貼額度為1.5萬元。 另外,中國國家發展改革委、財政部近日發布關於2026年實施大規模設備更新和消費品以舊換新政策的通知,其中包括支持汽車報廢更新,購買新能源乘用車補貼車價的12%(最高不超過2萬元)、購買2.0升及以下排量燃油乘用車補貼車價的10%(最高不超過1.5萬元)。(完) 【編輯:彭玉婷】
|
視頻更 多
【你不知道的香港】香港鬧市中的這座百年古堡竟然是這個用途?!
66歲長者看完即心動!走進香港首個“長者友善”認證樓宇
終可“回家”!香港宏福苑居民分批上樓執拾 有人拿回畫作
50分26秒,超越人類紀錄!第二屆人形機器人半馬的冠軍秘訣是什麼?
潮汕非遺走進香港 10歲英歌舞隊員:想把中國文化帶向世界
2026香港金像獎:梁家輝五封影帝 廖子妤首奪影后
南非隊首奪香港國際七人欖球賽2026冠軍 港隊成功衛冕銀劍賽
來論更 多評論更 多
論壇更 多閱讀排行 |










