首頁 -> 內地
“玻璃大王”曹德旺辭任福耀玻璃董事長 曹暉接班分享到:
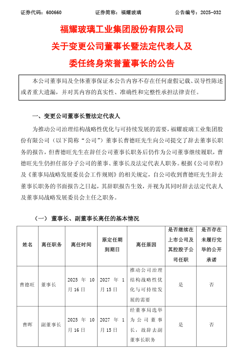
香港中通社10月17日電 中國汽車安全玻璃生產商福耀玻璃16日晚發布公告,董事長曹德旺因推動公司治理優化與可持續發展需要,辭去董事長職務,其長子曹暉接任董事長,並擔任法定代表人及董事局戰略發展委員會主任。
圖源:福耀玻璃公司公告截圖 綜合17日消息,辭任後,曹德旺被委任為終身榮譽董事長。其後,曹德旺對《時代周報》稱已近80歲高齡,是時候開啟退休生活。“我兒子也已經55歲了,他和團隊都很優秀,應該把公司交給他們去歷練。”曹德旺說,他希望福耀玻璃成為百年老店。 被譽為“玻璃大王”的曹德旺,1946年出生,15歲輟學務工,1983年承包福建福清虧損玻璃廠,扭虧為盈。1987年,他創立福耀玻璃,打破中國汽車玻璃市場完全依賴進口的局面。1993年,福耀在上交所上市,2015年實現A+H股雙上市。福耀現已在12個國家設立產銷基地,市值約1700億元人民幣。曹德旺還以慈善聞名,個人捐資43億元籌建福耀科技大學,計劃總投入100億元。 曹暉,1970年出生,自小被培養為接班人,從車間基層做起,輾轉中國香港、美國等地歷練,2006年任福耀總經理。2015年,他曾辭職創業,2018年通過福耀香港收購其公司回歸,為接班鋪路。 據波士頓諮詢報告顯示,超四分之一的中國百強家族企業創始人年過70歲,平均年齡超60歲。接班不僅是權力交接,更是戰略與文化的傳承。麥肯錫報告指出,中國85%民企為家族企業,逾60%在傳承中消失,傳承之路也充滿挑戰。(完) 【編輯:彭玉婷】
|
視頻更 多
【你不知道的香港】香港鬧市中的這座百年古堡竟然是這個用途?!
66歲長者看完即心動!走進香港首個“長者友善”認證樓宇
終可“回家”!香港宏福苑居民分批上樓執拾 有人拿回畫作
50分26秒,超越人類紀錄!第二屆人形機器人半馬的冠軍秘訣是什麼?
潮汕非遺走進香港 10歲英歌舞隊員:想把中國文化帶向世界
2026香港金像獎:梁家輝五封影帝 廖子妤首奪影后
南非隊首奪香港國際七人欖球賽2026冠軍 港隊成功衛冕銀劍賽
來論更 多評論更 多
論壇更 多閱讀排行 |










