首頁 -> 內地

64.4億元!中國財政部下達2024年汽車以舊換新補貼

分享到:
2024-06-03 09:49 | 稿件來源:香港新聞網

【字號:

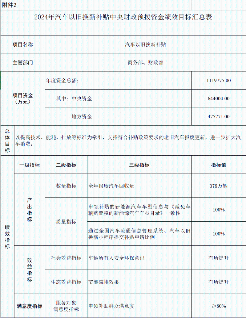
香港新聞網6月3日電 中國財政部網站消息,中國財政部5月28日下達2024年財政貼息和獎補資金64.4億元,用於2024年汽車以舊換新中央財政補貼資金預撥。

(完)

【編輯:丘志彬】

視頻

更 多
【你不知道的香港】香港鬧市中的這座百年古堡竟然是這個用途?!
66歲長者看完即心動!走進香港首個“長者友善”認證樓宇
終可“回家”!香港宏福苑居民分批上樓執拾 有人拿回畫作
50分26秒,超越人類紀錄!第二屆人形機器人半馬的冠軍秘訣是什麼?
潮汕非遺走進香港 10歲英歌舞隊員:想把中國文化帶向世界
2026香港金像獎:梁家輝五封影帝 廖子妤首奪影后
南非隊首奪香港國際七人欖球賽2026冠軍 港隊成功衛冕銀劍賽