首頁 -> 內地
深交所:公開譴責處分恒大地產相關當事人分享到:
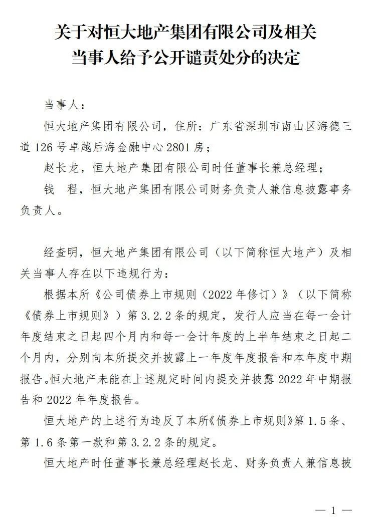
香港新聞網2月9日電 2月8日,據深交所網站消息,深交所發佈關於對恒大地產集團有限公司(以下簡稱恒大地產)及相關當事人給予公開譴責處分的決定。
經查明,恒大地產及相關當事人存在以下違規行為:恒大地產未能在規定時間內提交並披露2022年中期報告和2022年年度報告。恒大地產時任董事長兼總經理趙長龍、財務負責人兼信息披露事務負責人錢程對恒大地產上述違規行為負有重要責任。 深交所決定,對恒大地產給予公開譴責的處分;對恒大地產時任董事長兼總經理趙長龍、財務負責人兼信息披露事務負責人錢程給予公開譴責的處分。 對於恒大地產及相關當事人上述違規行為及給予的處分,深交所將記入誠信檔案。
(完) 【編輯:丘志彬】
|
視頻更 多
【你不知道的香港】香港鬧市中的這座百年古堡竟然是這個用途?!
66歲長者看完即心動!走進香港首個“長者友善”認證樓宇
終可“回家”!香港宏福苑居民分批上樓執拾 有人拿回畫作
50分26秒,超越人類紀錄!第二屆人形機器人半馬的冠軍秘訣是什麼?
潮汕非遺走進香港 10歲英歌舞隊員:想把中國文化帶向世界
2026香港金像獎:梁家輝五封影帝 廖子妤首奪影后
南非隊首奪香港國際七人欖球賽2026冠軍 港隊成功衛冕銀劍賽
來論更 多評論更 多
論壇更 多閱讀排行 |












