首頁 -> 內地
恒大地產:截至10月未能清償的到期債務累計約3013.63億元分享到:
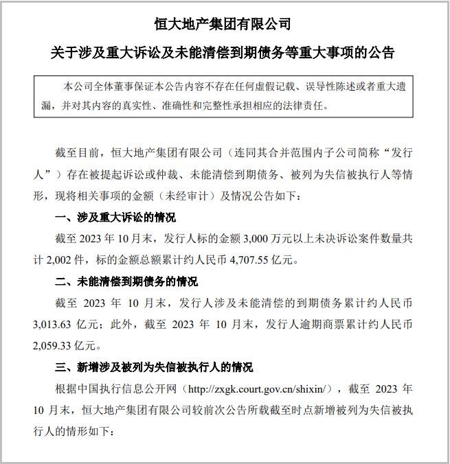
香港新聞網12月1日電 11月30日,恒大地產集團有限公司發佈公告稱,截至目前,恒大地產集團有限公司(連同其合並範圍內子公司簡稱“發行人”)存在被提起訴訟或仲裁、未能清償到期債務、被列為失信被執行人等情形,現將相關事項的金額(未經審計)及情況公告如下: 截至2023年10月末,發行人標的金額3000萬元以上未決訴訟案件數量共計2002件,標的金額總額累計約4707.55億元。截至2023年10月末,發行人涉及未能清償的到期債務累計約3013.63億元;此外,截至2023年10月末,發行人逾期商票累計約2059.33億元。(完)
【編輯:丘志彬】
|
視頻更 多
【你不知道的香港】香港鬧市中的這座百年古堡竟然是這個用途?!
66歲長者看完即心動!走進香港首個“長者友善”認證樓宇
終可“回家”!香港宏福苑居民分批上樓執拾 有人拿回畫作
50分26秒,超越人類紀錄!第二屆人形機器人半馬的冠軍秘訣是什麼?
潮汕非遺走進香港 10歲英歌舞隊員:想把中國文化帶向世界
2026香港金像獎:梁家輝五封影帝 廖子妤首奪影后
南非隊首奪香港國際七人欖球賽2026冠軍 港隊成功衛冕銀劍賽
來論更 多評論更 多
論壇更 多閱讀排行 |








