雲南保山警方:非法滯留緬北地區人員,年底前必須回國返鄉分享到:
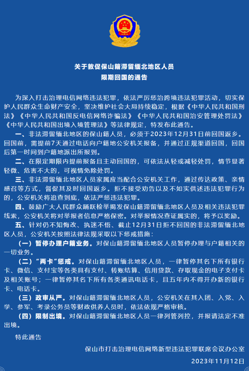
香港新聞網11月15日電 據微信公眾號“保山警方”消息,雲南省保山市打擊治理電信網絡新型違法犯罪聯席會議辦公室12日發佈關於敦促保山籍滯留緬北地區人員限期回國的通告: 為深入打擊治理電信網絡違法犯罪,依法嚴厲懲治跨境違法犯罪活動,切實保護人民群眾生命財產安全,堅決維護社會大局持續穩定,根據《中華人民共和國刑法》《中華人民共和國反電信網絡詐騙法》《中華人民共和國治安管理處罰法》《中華人民共和國出境入境管理法》等法律規定,特發佈此通告。 一、非法滯留緬北地區的保山籍人員,必須於2023年12月31日前回國返鄉。回國前,需提前7天通過電話向戶籍地公安機關報備,並通過正規渠道回國,回國後第一時間到戶籍地派出所報到。 二、在限定期限內提前報備且主動回國的,可依法從輕或減輕處罰,情節顯著輕微、危害不大的,可視情免除處罰。 三、非法滯留緬北地區人員家屬應當配合公安機關工作,通過傳達政策、親情感召等方式,督促其及時回國返鄉。拒不接受勸告以及不如實供述違法犯罪行為的,公安機關將追查到底,依法嚴懲違法犯罪。 四、鼓勵廣大人民群眾踴躍檢舉揭發保山籍滯留緬北地區人員及相關違法犯罪線索,公安機關將對舉報者信息嚴格保密。對舉報情況查證屬實的,將予以獎勵。 五、針對仍不知悔改、執迷不悟、截止12月31日拒不回國的非法滯留緬北地區人員,公安機關按照法律法規採取以下懲戒措施: (一)暫停辦理戶籍業務。對保山籍滯留緬北地區人員暫停辦理與戶籍相關的一切業務。 (二)“兩卡”懲戒。對保山籍滯留緬北地區人員,一律暫停其名下所有銀行卡、微信、支付寶等各類具有支付、轉賬結算、信用貸款、存取現金的電子支付卡及相關賬號;一律暫停其名下所有各類通訊電話卡,且五年內不得開辦新的銀行卡、電話卡。 (三)政審從嚴。對保山籍滯留緬北地區人員,公安機關在其入團、入黨、入學、參軍、考錄公務員等財政供養人員時,依法依規嚴格審核。(四)限制出境。對保山籍滯留緬北地區人員一律列管列控,並報請法定不準出境。
【編輯:丘志彬】
|
視頻更 多
【你不知道的香港】香港鬧市中的這座百年古堡竟然是這個用途?!
66歲長者看完即心動!走進香港首個“長者友善”認證樓宇
終可“回家”!香港宏福苑居民分批上樓執拾 有人拿回畫作
50分26秒,超越人類紀錄!第二屆人形機器人半馬的冠軍秘訣是什麼?
潮汕非遺走進香港 10歲英歌舞隊員:想把中國文化帶向世界
2026香港金像獎:梁家輝五封影帝 廖子妤首奪影后
南非隊首奪香港國際七人欖球賽2026冠軍 港隊成功衛冕銀劍賽
來論更 多評論更 多
論壇更 多閱讀排行 |










