首頁 -> 內地
國務院:內地居民婚姻登記跨省通辦試點擴大至21個省區市分享到:
香港新聞網5月18日電 據中國政府網消息,5月18日,國務院發佈關於同意擴大內地居民婚姻登記“跨省通辦”試點的批復。
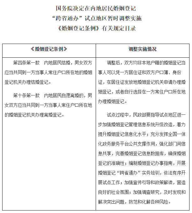
全文如下: 國務院關於同意擴大內地居民婚姻登記“跨省通辦”試點的批復 國函〔2023〕34號 民政部: 你部關於擴大內地居民婚姻登記“跨省通辦”試點的請示收悉。現批復如下: 一、同意擴大內地居民婚姻登記“跨省通辦”試點。調整後,在北京、天津、河北、內蒙古、遼寧、上海、江蘇、浙江、安徽、福建、江西、山東、河南、湖北、廣東、廣西、海南、重慶、四川、陜西、寧夏等21個省(自治區、直轄市)實施結婚登記和離婚登記“跨省通辦”試點。 二、在試點地區,相應暫時調整實施《婚姻登記條例》第四條第一款、第十條第一款的有關規定(目錄附後)。調整後,雙方均非本地戶籍的婚姻登記當事人可以憑一方居住證和雙方戶口簿、身份證,在居住證發放地婚姻登記機關申請辦理婚姻登記,或者自行選擇在一方常住戶口所在地辦理婚姻登記。 三、試點期為自批復之日起2年。 附件:國務院決定在內地居民婚姻登記“跨省通辦”試點地區暫時調整實施《婚姻登記條例》有關規定目錄 國務院 2023年5月12日 附件:
【編輯:丘志彬】
|
視頻更 多
【你不知道的香港】香港鬧市中的這座百年古堡竟然是這個用途?!
66歲長者看完即心動!走進香港首個“長者友善”認證樓宇
終可“回家”!香港宏福苑居民分批上樓執拾 有人拿回畫作
50分26秒,超越人類紀錄!第二屆人形機器人半馬的冠軍秘訣是什麼?
潮汕非遺走進香港 10歲英歌舞隊員:想把中國文化帶向世界
2026香港金像獎:梁家輝五封影帝 廖子妤首奪影后
南非隊首奪香港國際七人欖球賽2026冠軍 港隊成功衛冕銀劍賽
來論更 多評論更 多
論壇更 多閱讀排行 |











