首頁 -> 頭條
中國公布46批次不合格食品 涉及多個網絡平台分享到:
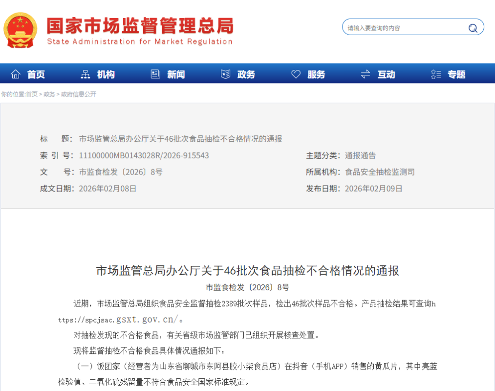
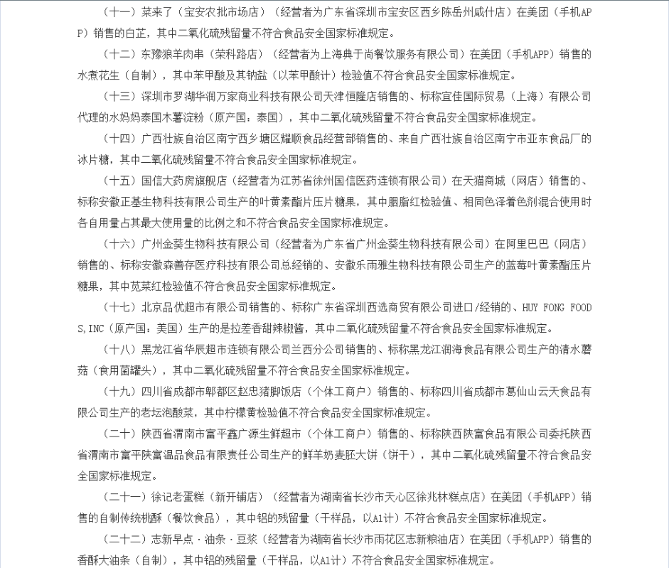
香港中通社2月10日電 中國國家市場監管總局日前公布,近期抽檢中46批次食品不合格,覆蓋抖音、拼多多、美團、淘寶等主流電商平台。
圖源:國家市場監管總局官網截圖 綜合10日消息,據市場監管總局9日通報,在2389批次抽檢樣品中,不合格項目集中於超量使用色素、防腐劑(如亮藍、日落黃、山梨酸)、二氧化硫及鋁殘留超標、微生物污染,以及嬰幼兒和孕婦特膳食品營養成分與標籤嚴重不符。多起案例涉虛假標註,如江蘇饅頭、河北玉米粉實為商家自行貼牌冒用廠名,安徽某營養液為經銷商私自加工。進口食品亦未倖免,美、韓、意、泰等國產品因過氧化值或二氧化硫超標被點名。 同日,最高檢公布6起“食藥安全益路行”公益訴訟典型案例。據披露,部分電商平台“便民找藥”板塊以“自動問答”偽裝問診,用戶僅憑核銷碼即可網購《禁止清單》中的秋水仙碱、華法林鈉片等高風險處方藥。檢察機關通過大數據模型鎖定違法線索,推動市場監管與衛健部門聯合執法,最終促成161家機構檢查、21起案件查處,促使平台開展40批次藥品抽檢。 有分析指,此次雙部門聯動釋放強烈信號,無論線上食品還是藥品,監管正從“事後處置”轉向“事前預防+平台責任壓實”,全力守護群眾“舌尖上的安全”。(完) 【編輯:彭玉婷】
|
視頻更 多
【你不知道的香港】香港鬧市中的這座百年古堡竟然是這個用途?!
66歲長者看完即心動!走進香港首個“長者友善”認證樓宇
終可“回家”!香港宏福苑居民分批上樓執拾 有人拿回畫作
50分26秒,超越人類紀錄!第二屆人形機器人半馬的冠軍秘訣是什麼?
潮汕非遺走進香港 10歲英歌舞隊員:想把中國文化帶向世界
2026香港金像獎:梁家輝五封影帝 廖子妤首奪影后
南非隊首奪香港國際七人欖球賽2026冠軍 港隊成功衛冕銀劍賽
來論更 多評論更 多
論壇更 多閱讀排行 |













