港人北上可持“一卡通”走遍全國336個城市分享到:
香港新聞網4月11日電港人北上成為新常態。然而每次出行乘坐公共交通的時候,二維碼會隨著城市的不同而不斷變化大灣區。為了便利的交通,日前國家交通部推出有一張帶有“交通聯合”標識的深圳通紀念卡(含實體卡、手機虛擬卡)該卡不僅可以直接刷卡乘坐全國336個城市的公交巴士和地鐵,無論是公交、軌道交通還是渡輪,一張卡就能通行無阻。同時聯合卡也可以在香港地鐵市區線(機場快線、輕鐵、港鐵接駁巴士及東鐵線頭等車廂除外)使用,費用按八達通的成人票計價。 這張帶有“交通聯合”標識的深圳通紀念卡包括深圳通標準卡、異形卡、NFC手機深圳通。在深圳持該卡可以享受地鐵9.5折;公交8折優惠起,最高6.5折優惠;90分鍾之內還有0.4元的換乘優惠。不過要提醒各位的是,卡內需至少存有50元人民幣,餘額不足將無法進出站,可通過“深圳通APP”或線下網點提前充值。如果乘坐港鐵,卡內需存有港幣。
聯合卡標誌。 如果你擁有NFC功能或iPhone錢包,可以直接申請并充值交通卡。操作步驟如下: 打開添加卡片功能,選擇交通卡選項。在眾多可選的公交卡中,挑選你心儀的卡片類型。這上面不僅有深圳通紀念卡,也有上海全國交聯卡等等。選擇充值金額,充值後即可使用。上海的交通卡還可以更換卡面,選擇你喜歡的樣式。
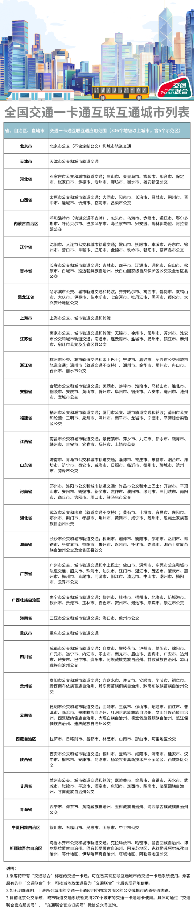
申請可下載深圳通APP線上申請。 近年來,港人時常於節假日北上消費。內地城市吸引港澳居民的已不僅局限於“物美價廉”的美食之旅,越來越多的特色文化之旅,比如各類演唱會、歌劇、參觀博物館等多種豐富文化活動,此外,“北上”看病、“北上”加油、北上“美容”等消費,已經進入港人生活的方方面面。該卡不僅適用於香港人,在內地很多城市居民也選擇了這種聯合卡,以方便出行。有網友建議在選擇卡片時,優先考慮優惠多、充值方式靈活的卡片,避免選擇必須擁有實體卡的選項。 那麼有哪些城市可以用這張卡呢,來一覽圖表:
(完) 【編輯:錢林霞】
相關新聞 |
視頻更 多
【你不知道的香港】香港鬧市中的這座百年古堡竟然是這個用途?!
66歲長者看完即心動!走進香港首個“長者友善”認證樓宇
終可“回家”!香港宏福苑居民分批上樓執拾 有人拿回畫作
50分26秒,超越人類紀錄!第二屆人形機器人半馬的冠軍秘訣是什麼?
潮汕非遺走進香港 10歲英歌舞隊員:想把中國文化帶向世界
2026香港金像獎:梁家輝五封影帝 廖子妤首奪影后
南非隊首奪香港國際七人欖球賽2026冠軍 港隊成功衛冕銀劍賽
來論更 多評論更 多
論壇更 多閱讀排行 |












