首頁 -> 頭條

黃埔百年 | 那些喋血戰場的鏗鏘玫瑰

分享到:
2024-06-06 00:00 | 稿件來源:香港新聞網

【字號:

香港新聞網6月6日電 人們都知黃埔軍人,卻鮮少瞭解黃埔軍校還有這樣一群女軍人,生逢亂世卻不仿徨,這些喋血沙場的鏗鏘玫瑰,她們的人生注定要在歷史中留下一筆驚鴻亮色。從1924年到1949年底,黃埔軍校在大陸開辦了23期,包括各分校、訓練班在內,培養出了23萬多名畢業生。而在這23期黃埔軍校中,其中有四屆招收了黃埔女兵,畢業女生總數約近800人。

黃埔女兵。 資料圖。

1924年,孫中山在廣州珠江黃埔島上成立黃埔軍校籌備委員會,創建黃埔軍校,開辦真正的軍事教育,此後,黃埔學生軍就從操場走入戰場,在討伐軍閥、抗日、國共內戰關係中,扮演著至關重要的角色,這一批人影響著整個中國近代史。

1926年10月,國民革命軍在攻克武漢三鎮後,為培養繼續北伐的軍人,鄧演達所在的政治部決定在已停辦的武昌大學校址開辦一個政治訓練班,稱做“國民革命軍政治訓練班”(1927年1月19日改名為“中央軍事政治學校武漢分校”,又稱“中央軍校第二分校”,一般被稱做“黃埔軍校武漢分校”),擬招收1100人,學員男女兼收。

此招生計劃公示之後,在全國引起了巨大的反響。經過兩個多月的招生、考試、體檢,到1927年1月下旬,中央軍事政治學校政治科的錄取告一段落,共招收男生986人;原計劃招收女生100人,因報考者多,且政治文化素質都很高,最終錄取195人。

1927年2月12日,鄧演達、宋慶齡、吳玉章等人在武漢分校隆重開幕。她們穿著和男孩們一樣的暗灰色制服,頭上戴著軍帽,扎著綁帶,和男孩們并排站在一起。他們同男同學并稱“黃埔六班”。

黃埔軍校武漢分校招收女兵,創建了世界上最早的在正規軍事學校學習和訓練的女兵隊伍,足足比美國西點軍校招收女學員早了半個世紀。

1927年3月5日,黃埔女生大隊(第一屆女兵)拍下了這張具有歷史意義的照片,這也是她們唯一一次集體亮相。

參加黃埔女兵的都是哪些人?

1926年,正是中國在追求婦女解放,男女平等的潮流盛起的時候,女兵們以一種看似極端的方式,展露出“男人能做的事情,女人也能做到”的豪情。

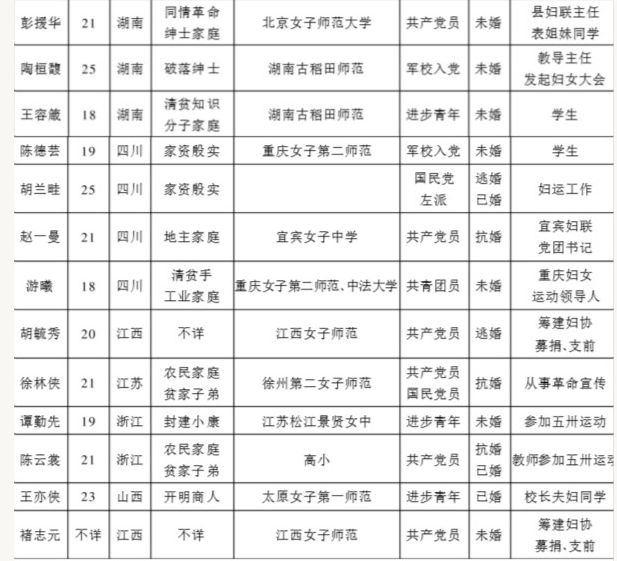
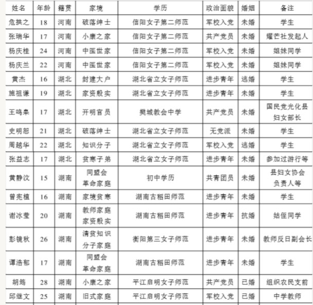
這些女兵同學之中有母女關係、姐妹關係、甚至姑嫂關係。未婚者佔多數,也有的已婚甚至有子。後來著名的紅軍女將、烈士胡筠,當時就是軍校裡已有孩子的女兵之一。為了革命,她決然選擇暫時拋開家庭和親人。後來從事地下黨工作和領導山西臨汾抗日救亡運動的王亦俠則是抱著孩子去投考。女兵中有逃婚和抗婚經歷的隊員特別多。下表為當年黃埔軍校女生隊部分學員簡介。

摘自施祖謙著《難忘的回憶:大革命洪流中的女兵》(資料圖)

分析上表中的30名女兵情況,可初步歸納出以下特點:第一,雖然年齡跨度較大,但整體偏年輕化(按規定,招收女兵的年齡是18歲以上20歲以下,實際上很多人超過了20歲)。第二,從地域上來說,她們來自全國各地,但以兩湖和四川居多。第三,家庭出身涵蓋面甚廣,有工人、城市貧民、農民、知識分子、商人、地主、鄉紳、官僚等多種出身,多數是中等或中等以上的家庭。第四,文化程度多數為中等學校以上或同等學歷,也有大學畢業或者肄業的,整體的文化素質較高。第五,政治面貌複雜,但以中國共產黨黨員居多。第六,女兵中未婚女性居多,且她們的婚姻狀況極具反抗色彩。

初入黃埔(武漢)軍校的女兵

準備入校的女生們做的第一件大事,就是剪辮子。女子剪短髮在當時的民眾看來,仍是另類的作為。不少人不敢在家裡剪頭髮,相約在外面一起剪。女生中也有不捨得剪頭髮的,也有最另類的,像是湖南的黎樹蓉,索性剃了個光頭。

來自四川的趙一曼、游曦、陳德芸剪了辮子之後還一起到武昌黃鶴樓照相館拍照留念。

儘管軍校的生活辛苦,但女兵們的心情非常愉快。當年的武昌街頭經常可以見到一群頭剪短髮、身著軍裝、腰扎皮帶、打著綁腿的女兵,英姿颯爽地行進。除此之外,女兵們在訓練場上的表現也絲毫不弱於男兵,照樣和他們一起跌爬滾打、敢於“刺刀見紅”。顧慮到女生的生理特點,女生生理期時,只要戴上一個袖章就可以不用出操,也不用參加軍訓。訓練初期,由於擔心女生的體質,所以一般都不給每個女生隊成員發槍,但最後還是在這群不服輸的女兵們的“抗議”下“妥協”了,就這樣,女兵也和男兵一同扛起了槍支。

女兵的軍事課程分為學科和術科。學科多安排在上午,術科多安排在下午,每次課程四小時。學科包括戰術、兵器、築城、地形以及《陣中法令》、《補兵操典》、《涉及教範》、《軍中勤務令》等;術科則根據步兵操典上的要領,按實戰的要求,和男兵一樣進行操練。

女生隊的政治課擁有強大的教師陣容。開學之初學校正式委任惲代英為政治總教官;政治教官有李達、李漢俊、許德珩、章伯鈞、譚平山等;特約講演員有毛澤東、周恩來、李立三、張太雷、陳獨秀、瞿秋白、陳潭秋等。根據女生隊的特點,學校還專門為她們開設了婦女解放運動一課,由茅盾主講。

浴血奮戰於前線的鏗鏘玫瑰

沒過多久,那些扎著馬尾的女生,就化作了一個個彪悍的女兵。這些年青的女子成為那個戰火紛飛的年代的傳奇。在炮火連天的火線上,女生們緊跟衝鋒在前的男生部隊,投入緊張的搶救傷員的戰鬥。她們勇敢頑強,不顧子彈在頭上飛,把受傷的戰友抬下火線,熟練地為他們包扎、換藥、喂藥。她們歷盡艱難困苦,經受了血與火的考驗,以自己的實際行動,點燃了人生道路上的耀眼亮點,真正完成了從女生到女兵的蛻變。

黃埔軍校從女生到女兵的蛻變。 資料圖。

首屆武漢分校女學生中還有不少人成為千古流芳的巾幗英烈,如鄭梅仙、趙一曼、陳覺吾、廖德璋、盛業煌、鄧蘇、李蘊瑞、邱繼文、王也華等;武漢分校的這批女學生中,又有許多人成為20世紀中國婦女界的知名人士,如傳奇人物胡蘭畦、謝冰瑩、黃傑、危拱之等。

黃埔軍校武漢分校之所以能够在短期內,培養出這樣一支優秀的女生隊,是當時風起雲湧的時代召喚和鍛煉了軍校女學生。盤點那些為人熟知的黃埔女兵,她們的無畏傳奇是中國近代史上無法抹去的壯烈一筆:

趙一曼。1905年出生,進入黃埔軍校時21歲。她本名叫李坤泰,生於四川省宜賓縣富裕家庭,原是個大家閨秀。趙一曼是她參加革命後另取的一個名字。1926年10月,趙一曼考進武漢黃埔軍校六期學生。1927年9月,被派往蘇聯進入莫斯科中山大學學習。1935年趙一曼任東北抗日聯軍第3軍第1師第2團政委,與日本軍展開殊死戰鬥,同年冬天因腿受傷被俘。1936年8月2日,31歲的趙一曼被殺於珠河縣(今黑龍江省尚志市)小北門外。

趙一曼

游曦是四川巴縣人。1924年入重慶女子第二師範學校,1926年底考入黃埔軍校武漢分校政治大隊女生隊時年僅18歲。游曦給家裡寫信,裡面有一張軍裝的照片,後面還有一行字:“女人變成了軍人,你覺得好笑嗎?”她還對自己的媽媽說了一遍,語氣中帶著濃濃的驕傲。1927年游曦編入中央獨立師,參加擊退夏鬥寅叛軍的戰鬥。在汪精衛“七·一五”“分共”後,游曦又加入國民革命軍第二方面軍軍官教導團(後改為第四軍軍官教導團),隨軍南下廣州。同年12月參加廣州起義時犧牲。那年她才19歲。

16歲剛入校的游曦。

胡筠,1898年出生在湖南省平江縣一個商人家庭,從小熟讀四書五經,不但是才女還會武術。1926年底,武漢黃埔軍校招收女兵的消息傳開後,胡筠毅然離家別子,在黨組織推薦下熱血參軍。1928年,胡筠與共產黨員張警吾結婚。1929年7月的一次戰鬥中,身懷六甲的胡筠不顧同志們的再三勸阻,毅然率領部隊親臨一線指揮戰鬥,最終在火線上生下了女兒。直至犧牲,胡筠再未和女兒見過面,這一別竟是永別。

胡筠。

胡蘭畦從小在媽媽的教導下,熟讀《出師表》、《滿江紅》、《正氣歌》等,先後就讀於私立學校、新式學校,受到“五四”思想的衝擊,二十多歲就離開家鄉,以求脫離父母的安排,獨立生活。後參加黃埔軍校,投入抗日戰爭,由國民政府授予少將軍銜。1994年在成都去世,享年93歲。

謝鳴岡,1927年來到武漢報考女兵,還未入學就被退學了,但還是不甘心。當得知有1000多個來自北部的應試者要參加測試,於是就大膽地加入了這個隊伍。她在申請表上填寫了一個“謝冰瑩”的新姓名。從那一天開始,謝冰瑩的名字就一直跟隨著她。沒過多久,謝冰瑩就以狀元之姿考入武漢黃埔學校。抗日戰爭中,由國民政府授予少將軍銜,一生從事寫作。她的《從軍日記》影響了一代人,許多女性因此加入女兵的行列。謝冰瑩2000年去世,享年94歲。

黃傑,1909年出生在湖北的一大戶人家。在那個“女子無才便是德”的年代,黃傑進學堂讀書,接受新式教育。黃傑在成功地通過了測試成為黃埔軍校一員時才16歲。那時,她就讀於湖北女教師學校。黃傑畢業後,在18歲那年加入了共產黨,不久之後就被組織分配到家鄉參加農民起義。1933年黃傑被捕入獄。雖說有宋慶齡的極力幫助,但是最終黃傑還是被判了兩年半有期徒刑。黃傑出獄那天,她才聽說了丈夫犧牲的消息,頓時哭的像個淚人。直到36歲的時候,遇到了徐向前,兩人喜結連理。之後,徐向前到哪裡打仗,黃傑就跟著他,無論是在抗日戰爭還是解放戰爭時期,鏖戰陝甘寧和三晉大地,都有他們夫妻二人的身影。黃傑嫁給徐帥之後,這兩位老革命攜手走過了人生的後半段。

經歷了漫長的時間,黃埔軍校這座建築依然靜靜地矗立在那裡,深藏著那些久遠的故事。

時光荏苒,回首已百年。如今穿越時空,我們仿佛又看到那些鮮活的生命,她們衝破世俗的偏見、在血與火的戰場洗禮中鏗鏘前行……她們,曾那樣地閃耀過中華大地。(完)

【編輯:錢林霞】

視頻

更 多
【你不知道的香港】香港鬧市中的這座百年古堡竟然是這個用途?!
66歲長者看完即心動!走進香港首個“長者友善”認證樓宇
終可“回家”!香港宏福苑居民分批上樓執拾 有人拿回畫作
50分26秒,超越人類紀錄!第二屆人形機器人半馬的冠軍秘訣是什麼?
潮汕非遺走進香港 10歲英歌舞隊員:想把中國文化帶向世界
2026香港金像獎:梁家輝五封影帝 廖子妤首奪影后
南非隊首奪香港國際七人欖球賽2026冠軍 港隊成功衛冕銀劍賽