港交所“換帥” 明日生效 唐家成出任董事會主席分享到:
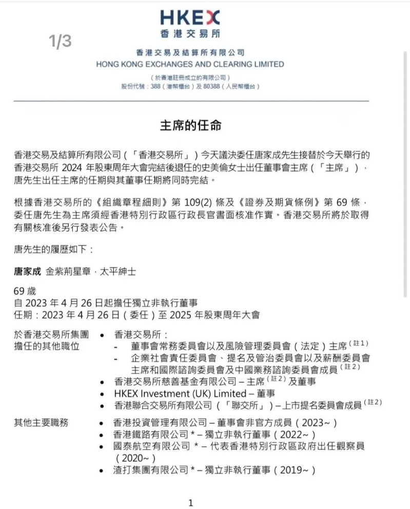
香港新聞網4月25日電 香港交易所發佈公告,決議委任唐家成接替史美倫出任董事會主席。公告稱,委任現年69歳的唐家成接替卸任的史美倫出任主席一職,任期由明(2024年4月26日)起至2025年股東周年大會完結,即任期只有一年。
來源:香港交易所公告 唐家成發表聲明稱,對獲委任深感榮幸,認為港交所在推動香港金融市場中扮演關鍵角色,亦作為促進與內地市場互聯互通領航者,他會全力以赴帶領團隊進一步鞏固和提升香港作為全球金融中心戰略地位。 同日,港交所公佈一季度財報數據。香港交易所發佈的第一季度業績顯示,2024年第一季度收入及其他收益為52.01億港元,同比下降6%,環比上昇7%。股東應占溢利為29.70億港元,同比下降13%,環比上昇14%。
圖片來源:港交所官網 公開資料顯示,唐家成出生於1952年,系香港金融學院院士、香港科技大學榮譽博士,曾出任香港聯交所主板及GEM上市委員會主席、畢馬威香港合夥人、香港證監會主席等職位。 目前,唐家成在香港交易所擔任的職位還包括:董事會常務委員會以及風險管理委員會(法定)主席,企業社會責任委員會、提名及管治委員會以及薪酬委員會主席和國際咨詢委員會及中國業務咨詢委員會成員,香港交易所慈善基金有限公司主席及董事,香港聯交所上市提名委員會成員等。 此前,唐家成在出席活動致辭時表示,今年及往後一段時間,香港交易所及香港證監會將會研究收窄股票買賣價差,此前也發佈了上市公司庫存股份咨詢文件,相信這有助提升香港市場的流動性及吸引力。 港交所公告顯示,唐家成年薪為455萬港元。 據悉,史美倫於2024年股東周年大會完結後退任董事。董事會宣布委任史美倫女士為董事會高級顧問,任期由2024年4月25日至2025年4月24日。史美倫將繼續出任國際咨詢委員會及中國業務咨詢委員會主席。 (完) 【編輯:錢林霞】
|
視頻更 多
【你不知道的香港】香港鬧市中的這座百年古堡竟然是這個用途?!
66歲長者看完即心動!走進香港首個“長者友善”認證樓宇
終可“回家”!香港宏福苑居民分批上樓執拾 有人拿回畫作
50分26秒,超越人類紀錄!第二屆人形機器人半馬的冠軍秘訣是什麼?
潮汕非遺走進香港 10歲英歌舞隊員:想把中國文化帶向世界
2026香港金像獎:梁家輝五封影帝 廖子妤首奪影后
南非隊首奪香港國際七人欖球賽2026冠軍 港隊成功衛冕銀劍賽
來論更 多評論更 多
論壇更 多 |










