AI達到引爆點 央企加快布局人工智能產業香港新聞網2月22日電 美東時間周三(21日)盤後,美國科技巨頭英偉達公佈了全方面強於預期的最新財報。這一財報表明外界對於人工智能的需求遠比預期更為強勁,也推動英偉達股價在盤後大漲超7%,市場表現反映了AI產業已達到引爆點。中國國資委也在加快推動AI智能產業,在近日召開的“AI賦能產業煥新”中央企業人工智能專題推進會明確,中央企業要加快布局和發展人工智能產業,把主要資源集中投入到最需要、最有優勢的領域,加快建設一批智能算力中心,開展AI+專項行動。
2023年以來,國資委加快推動央企發展人工智能。早在國資委2023年8月舉辦的“智慧國資數字央企”大講堂上,國資委黨委書記、主任張玉卓就表示,未來將充分發揮應用場景及數據優勢,以更開放的心態、更務實的舉措,加快推動人工智能在工業場景應用,推動工業企業數字化、智能化轉型昇級,攜手產業鏈上下游、大中小各類所有制企業共同打造產業生態。 在今年1月國新辦舉行的新聞發佈會上,國務院國資委秘書長、新聞發言人莊樹新表示,下一步將謀劃推動一批重大工程,遴選戰新產業“百項工程”,建設一批戰略性新興產業集群,實施人工智能AI+等專項行動等。 在產業布局上,央企在人工智能領域的布局也正進一步提速。已有多家央企早早展開行動,在AI生態開始跑馬圈地,例如三大運營商。 其中,中國電信已在上海規劃建設可支持萬億參數大模型訓練的智算中集群心。單池新建國產算力達10000卡,是首個支持單池萬卡的國產超大規模算力液冷集群。
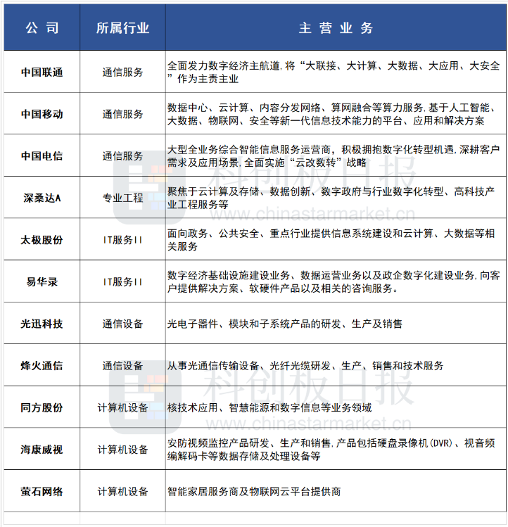
央企布局人工智能產業一覽 圖源:科創板日報 中國移動信息披露部副總經理胡宇波之前表示,中國移動近年已部署相應的智算服務器,正在規劃建設亞洲最大的智算中心。數據方面,其日新增采集量超5PB,核心數據規模超650PB。 中國聯通則致力打造算力豐富、運力充沛、多雲協同、算網一體的算力精品網。其未來規劃主包括三方面:(1)豐富多級算力供給,完善多級架構。(2)提升算力輸送網能力,築牢超強運力、智能開放的全光傳送底座;優化網絡架構布局,構建東數西算低時延平面。(3)優化算網調度體系。 此外,中國移動、中國電信、中國聯通三大運營商已於2023年6月聯合發佈《電信運營商液冷技術白皮書》。其中提出三年發展願景,三大運營商將於2023年開展技術驗證;2024年開展規模測試,新建項目10%規模試點液冷技術;2025年開展規模應用,50%以上項目應用液冷技術,共同推進形成標準統一、生態完善、成本最優、規模應用的高質量發展格局。 隨著人工智能資源需求與日俱增,算力網絡供給持續短缺也將進一步拉動硬件基礎設施建設需求。除了運營商之外,人工智能產業鏈中還包含光模塊、交換機、芯片等多個重要環節,這些需求促使相關企業在發展人工智能產業上加快布局。 “加速計算和生成式人工智能已經達到了引爆點。全球各個公司、行業和國家的需求都在飆升。”英偉達創始人兼首席執行官黃仁勛在展示“完美成績單”時如此表示。驗證他這一說法的是英偉達亮眼的財報數據:財報顯示,在截至1月28日的2024財年第四財季,英偉達季度營收達到創紀錄的221億美元,較第三季度增長22%,較上年同期增長265%,好於華爾街分析師預期的204.5億美元;攤薄後的GAAP每股利潤為4.93美元,環比增長33%,同比增長765%,好於分析師預期的4.6美元;全年收入609億美元,同比增長126%,創歷史新高。 50 Park Investments的創始人亞當-薩爾汗(Adam Sarhan)評價稱:“這又是一個井噴式的季度……英偉達也向我們展示了人工智能的發展前景。”(完) 【編輯:錢林霞】
|











