首頁 -> 頭條
李家超宣布即日起展開23條立法公眾諮詢分享到:
香港新聞網1月30日電 香港特區行政長官李家超今日(1月30日)上午10時就《基本法》第23條立法公眾諮詢會見傳媒,宣布即日起展開《基本法》第23條立法公眾諮詢工作。律政司司長林定國和保安局局長鄧炳強亦會出席。
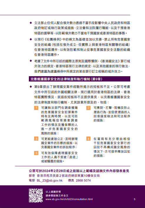
李家超表示,今日下午亦會到立法會作詳細介紹,感謝立法會主席、保安事務委員會、司法及法律事務委員會主席的合作。 李家超強調,23條立法屬特區的憲制責任,必須做、盡快做,從2019年“黑暴”事件可見,國家安全風險是真實的。 李家超又指,立法工作將涉及修改一些現行法例,將一些普通法罪行改為成文法。文件會給予一些外國例子作為參考,以及解釋一些現行法制的不足。 立法將會採取以下原則:一國兩制方針的最高原則,是維護國家主權、安全及發展利益;依法保障人權及各項自由;與其他香港法律渾然一體;綜合考慮香港現時法律、實際情況及外國相關法律。 基本法第23條立法諮詢期今日正式展開,至2月28日完結。 附:維護國家安全:《基本法》第二十三條立法 公眾諮詢文件(全文)
【編輯:紀東】
相關新聞 |
視頻更 多
【你不知道的香港】香港鬧市中的這座百年古堡竟然是這個用途?!
66歲長者看完即心動!走進香港首個“長者友善”認證樓宇
終可“回家”!香港宏福苑居民分批上樓執拾 有人拿回畫作
50分26秒,超越人類紀錄!第二屆人形機器人半馬的冠軍秘訣是什麼?
潮汕非遺走進香港 10歲英歌舞隊員:想把中國文化帶向世界
2026香港金像獎:梁家輝五封影帝 廖子妤首奪影后
南非隊首奪香港國際七人欖球賽2026冠軍 港隊成功衛冕銀劍賽
來論更 多評論更 多
論壇更 多閱讀排行 |
















