首頁 -> 頭條
最後一天!香港電話卡實名登記限期今屆滿分享到:
香港新聞網2月23日電 香港特區政府今日(23日)表示,今日為舊有電話儲值卡(俗稱“太空卡”)實名登記的最後限期,如今日內仍未完成實名登記的“太空卡”會在限期後被停用。
香港中通社資料圖片 電訊商已按政府要求向尚未完成登記的“太空卡”用戶發出最後“登記提示短訊”,相關用戶可按短訊內的超連結,或透過所屬電訊商的網頁或流動應用程式在今日內完成實名登記。用戶應按指示提供香港身份證上的資料,包括中英文姓名、出生日期、香港身份證號碼及副本完成登記。
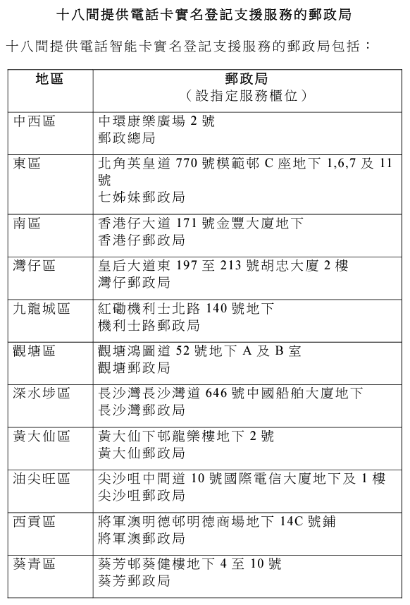
特區政府表示,相關電訊商已加強客戶服務,包括延長門市和客戶服務熱線的服務時間,而18間設有實名登記服務櫃位的指定郵政局亦會延長服務時間至今日晚上7時。此外,政府設於25個指定港鐵站的支援服務站今日早上9時至下午6時會繼續協助有需要的“太空卡”用戶透過其智能手機進行登記。政府亦透過社福機構和地區組織提醒和協助用戶進行登記。 特區政府及電訊商成立的專責應變協調小組會繼續監察實名登記的最新情況,以確保限期前的登記情況順利。如果遇到突發情況,應變協調小組會馬上採取應變方案處理。(完) 【編輯:孟宜君】
|
視頻更 多
【你不知道的香港】香港鬧市中的這座百年古堡竟然是這個用途?!
66歲長者看完即心動!走進香港首個“長者友善”認證樓宇
終可“回家”!香港宏福苑居民分批上樓執拾 有人拿回畫作
50分26秒,超越人類紀錄!第二屆人形機器人半馬的冠軍秘訣是什麼?
潮汕非遺走進香港 10歲英歌舞隊員:想把中國文化帶向世界
2026香港金像獎:梁家輝五封影帝 廖子妤首奪影后
南非隊首奪香港國際七人欖球賽2026冠軍 港隊成功衛冕銀劍賽
來論更 多評論更 多
論壇更 多閱讀排行 |













